2025无锡某科研所社会招聘合同制6人公告
事业编招聘网(sybzp.cn)8月28日发布全国事业单位招聘信息,融通人力资源开发有限公司受无锡某科研所委托,面向社会发布招聘信息,具体内容如下:
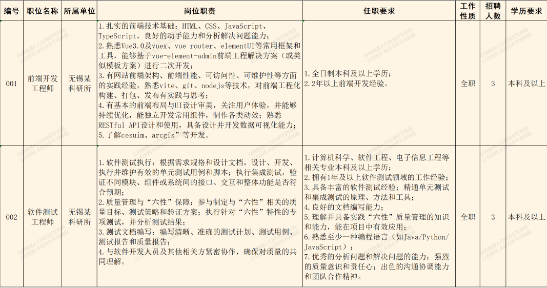
1
招聘岗位

(点击图片可放大查看)
2
招聘条件
(一)基本条件
1、年龄40周岁以下;
2、应具备岗位所需的专业知识、能力和技能,实行执业资格制度的应具有国家相应执业资格证书;3、符合岗位政治考核要求,具有良好的职业道德和品行,无刑事犯罪记录及其他不良记录;4、体检合格,身心健康;5、与其他用工单位无劳动合同或人事管理关系。
(二)其他条件符合单位招聘的具体条件(详见招聘岗位)。
3
招聘程序及报名方式
(一)报名时间即日起至2025年8月31日18:00。
(二)报名方式应聘人员请登录融通人力公司招聘平台(www.erongpin.com)投递个人简历。可扫描下方二维码或点击文末“阅读原文”进入招聘系统进行报名。

(可扫码登录)
(三)面试考核1、时间地点, 具体以单位通知为准。2、携带材料:面试考核时,请携带本人身份证、毕业证书、学信网《教育部学历证书电子注册备案表》、其他执业证书等资格条件证明原件及复印件。同时,按单位通知携带其他资料。
(四)体检和政审面试考核合格的进入体检、政审环节,体检环节由应聘人员提供三甲医院体检报告,政审环节按科研所要求进行。
(五)聘用此次招聘录用人员与融通人力公司无锡分公司签订劳动合同。录用人员要服从统一安排,在报到通知规定时间内报到,逾期未报到的,取消录用资格。招聘期间应聘人员应保持通信畅通,招聘期间联系不上视为主动放弃应聘资格。
(六)待遇区分不同岗位,面试考核时面谈。
4
工作地点及联系方式
1、工作地点:江苏省无锡市。
2、联系方式:夏老师 13222919873。
(如需咨询请于工作日上午8:30-12:00,下午13:30-18:00内致电)
5
相关说明
本次公开招聘不收取费用、不指定考试教材,不举办、不委托任何机构组织任何形式的考试辅导培训。
说明:本信息源自官网,具体精确内容以事业单位招录单位为准,如有变更,请关注本站。